Skip to main content

Australian Sanctions Office

Guidance Note - Hosting conferences and events in Australia

Published: 24 February 2026

This Guidance Note has been produced by the Australian Sanctions Office (ASO) within the Department of Foreign Affairs and Trade (DFAT). It provides a summary of relevant sanctions laws and risks that may arise in organising conferences in Australia with international participation.

Please note that this guidance note does not cover all possible sanctions risks. Users should consider all applicable sanctions measures and seek independent legal advice when considering sanctions compliance risks. This document should only be used as a guide and should not be used as a substitute for legal advice. Users are responsible for ensuring compliance with sanctions laws.

If you are hosting, or preparing to host a conference or an event in Australia with attendees from the following countries or entities that are subject to sanctions, you should consider risks associated with Australian sanctions laws:

  • Afghanistan (the Taliban)
  • Central African Republic
  • Democratic People's Republic of Korea
  • Iran
  • Iraq
  • Lebanon
  • Libya
  • Myanmar
  • Russia (or specified areas of Ukraine)
  • South Sudan
  • Somalia (Al Shabaab)
  • Sudan
  • Syria
  • The Democratic Republic of Congo
  • Yemen
  • Zimbabwe

Glossary

TermDefinition
Arms or related matérielArms or related matériel generally includes weapons, ammunition, military vehicles and equipment, spare parts and accessories for any of those things, and paramilitary equipment.
Australian Sanctions OfficeThe Australian Sanctions Office (ASO) is the Australian Government's sanctions regulator. The ASO sits within the Department of Foreign Affairs and Trade (DFAT). 
Consolidated ListSee Designated person or entity.
Controlled assetGenerally, an asset owned or controlled by a designated person or entity. Some sanctions legislation also refers to these kinds of assets as 'freezable assets'.
Defence and Strategic Goods ListThe Defence and Strategic Goods List (DSGL)  is the list that specifies the goods, software and technology that are regulated under Australian export control legislation. 
Defence Export ControlsDefence Export Controls (DEC) regulates the export and supply of military and dual-use goods and technologies. See DEC website for further information. 
Designated person or entityA person or entity listed under Australian sanctions laws. Listed persons and entities are subject to targeted financial sanctions. Listed persons may also be subject to travel bans. See DFAT website for further information. Some sanctions legislation also refers to these persons or entities as 'proscribed persons or entities'. DFAT keeps a Consolidated List of designated persons and entities, available on the Department's website.
Import sanctioned goodA good designated as an 'import sanctioned good' for a specific country or region.
PaxPax is the Australian sanctions platform. You can make general enquiries or submit sanctions permit applications to the ASO in Pax.
Reasonable precautions and due diligenceIn the sanctions context, reasonable precautions and due diligence are not defined terms but generally refer to the steps and measures a regulated entity must take to ensure it is not engaging in sanctioned activities. This includes implementing robust internal controls, screening transactions and parties against the Consolidated List, and ensuring staff are adequately trained to recognise and respond to potential sanctions risks. This is a relative standard, as what constitutes "reasonable" can vary based on a range of factors, including the size and nature of the business, the complexity of transactions, the geographic areas involved, and the specific sanctions regulations in place. Consequently, what is deemed sufficient for one entity may not be for another, making the concept inherently flexible and context dependent.
Regulated entityA government agency, individual, business or other organisation subject to Australian sanctions laws.
Risk assessmentA sanctions compliance risk assessment is a systematic evaluation of an organisation's exposure to potential sanctions contraventions. This process identifies and analyses the risks associated with a particular activity to determine where sanctions risks may arise.
Sanctions permitA sanctions permit is authorisation from the Minister for Foreign Affairs (or the Minister's delegate) to undertake an activity that would otherwise be prohibited by an Australian sanctions law.

Australian sanctions laws

Australia implements two types of sanctions frameworks under Australian sanctions laws:

  • United Nations Security Council (UNSC) sanctions frameworks, which Australia must impose as a member of the United Nations; and
  • Australian autonomous sanctions frameworks, which are imposed as a matter of Australian foreign policy.

Each sanctions framework imposes specific sanctions measures, depending on the individual circumstances and objectives of the framework. Sanctions measures can include prohibitions on making a sanctioned supply, providing a sanctioned service, dealing with a designated person or entity, or dealing with controlled assets.

Further information on Australia's sanctions frameworks and specific sanctions measures can be found on the DFAT website.

Sanctions measures most relevant to conference organisers and attendees

This guidance note explores two key sanctions risks that commonly arise at conferences and events held in Australia: providing a sanctioned service and dealing with a designated person or entity.

Australia's sanctions laws apply to a broad range of conduct. This guidance does not provide an exhaustive overview of all sanctions risks and you should consider all applicable sanctions measures when assessing your activities.

Responsibilities of conference organisers

In the context of a conference, Australian sanctions laws apply to the following:

  • Australian citizens and Australian registered entities,
  • Foreign persons in, and foreign entities operating in Australia.

The most effective way of mitigating sanctions risk relating to conferences is for the conference organiser to be aware of the types of risks and taking proactive steps to manage them. If the conference organiser does not exercise due diligence or take reasonable steps to mitigate sanctions risks, they may expose themselves to a range of potential legal risks. It also creates a risk for others involved in the conference, including:

  • the individual or entity organising the conference,
  • individuals or entities providing services for the conference,
  • individuals presenting at the conference,
  • attendees at the conference.

You should consider all potential sanctions measures that may be engaged in the lead up to and during your conference. Mitigating a single type of sanctions measure does not eliminate exposure to other sanctions risks. A comprehensive approach is essential to effectively manage the full spectrum of potential sanctions. This is discussed further, below.

It is best practice to seek independent legal advice in the planning phase of your conference to address any potential sanctions risks and mitigations, and to remain compliant with Australian sanctions laws. Sanctions compliance can be a complex and challenging process, and the consequences of non-compliance can be severe.

Providing a sanctioned service

Australian sanctions laws impose general restrictions on providing sanctioned services across various sanctions frameworks. There are also specific restrictions that supplement these general restrictions and apply only to particular sanctions frameworks.

For the purpose of the more general restrictions, a 'sanctioned service' may include, but is not limited to providing:

  • technical advice, assistance or training;
  • financial assistance;
  • a financial service; or
  • another service

if it assists with, or is provided in relation to:

  • a 'sanctioned supply';
  • a 'military activity'; or
  • the manufacture, maintenance or use of 'export sanctioned goods.'

In the context of conferences held in Australia, the prohibition on a 'sanctioned service' with the broadest potential sanctions risk is the provision of technical advice, assistance or training if it assists with the manufacture or use of an 'export sanctioned good'. Technical advice in this context should be understood to include specific information about the development, design, production, maintenance or use of an export sanctioned good.

The prohibition may apply where the service is provided to the sanctioned country itself (e.g. to a government entity) or to a person (e.g. a citizen or resident, or person affiliated with the sanctioned country) for use in the sanctioned country.

The type of goods considered to be 'export sanctioned goods' differ, depending on the applicable sanctions framework.

Arms or related matériel is a common 'export sanctioned good' across most of Australia's sanctions frameworks, and applies to the following countries or organisations:

  • Afghanistan (Autonomous)
  • Central African Republic (UNSC)
  • Democratic People's Republic of Korea (UNSC)
  • Iran (Autonomous/UNSC)
  • Iraq (UNSC)
  • ISIL and Al-Qaida (UNSC)
  • Lebanon (UNSC)
  • Libya (UNSC)
  • Myanmar (Autonomous)
  • Russia (Autonomous)
  • South Sudan (UNSC)
  • Somalia (UNSC)
  • Sudan (UNSC)
  • Syria (Autonomous)
  • The Democratic Republic of Congo (UNSC)
  • The Taliban (UNSC)
  • Yemen (UNSC)
  • Zimbabwe (Autonomous)

You should also consider whether the subject matter of the conference may have dual-use applicability (e.g. artificial intelligence, particular technology, aeronautics, radio science, cryptography, etc.), or if there may be attendees at the conference associated with military/armed forces or defence-related sectors in sanctioned countries.

Targeted Financial Sanctions and Travel Bans

What is an asset?

For the purposes of Australian sanctions laws, an 'asset' includes an asset or property of any kind, whether tangible or intangible, movable or immovable. It can also include a legal document or instrument evidencing title to, or an interest in an asset – e.g. bank credits, travellers cheques, money orders, shares and securities.

Australia has imposed prohibitions on dealing with certain persons, entities and assets as part of its UNSC and autonomous sanctions frameworks. The purpose of these prohibitions is to freeze a person's or entity's assets and prevent them from obtaining additional assets while they are subject to targeted financial sanctions.

Targeted financial sanctions prohibit:

  • directly or indirectly making an asset available to, or for the benefit of, a designated person or entity,
  • using or dealing (or allowing or facilitating the use or dealing) with certain 'controlled assets' or 'freezable assets'. Such assets are generally those owned or controlled by a designated person or entity.

In the context of a conference, a diverse range of individuals and entities may present a targeted financial sanctions risk, including, but not limited to:

  • attendees
  • sponsors and donors
  • vendors, suppliers, and contractors
  • speakers, panellists and performers

DFAT publishes a comprehensive list of all individuals and entities subject to Australia's targeted financial sanctions and travel bans. It is important to note that not all individuals that appear on DFAT's Consolidated List are subject to travel bans.

Penalties for sanctions offences

Sanctions offences are punishable by:

  • For an individual - up to 10 years in prison and/or a fine of 2500 penalty units ($825,000 as of 7 November 2024) or three times the value of the transaction(s) (whichever is the greater).
  • For a body corporate – a fine of up to 10,000 penalty units ($3.3 million as of 7 November 2024 or three times the value of the transaction(s) (whichever is the greater)).

Due diligence and mitigations

Due Diligence

Undertaking due diligence and taking reasonable precautions are a key part of mitigating sanctions risks. You should consider all the above-mentioned sanctions measures during your planning process to avoid hosting attendees that pose unacceptable sanctions risk.

The first, and simplest step in the sanctions due diligence process is to check DFAT's Consolidated List and ensure that no prospective attendees appear on the list.

Secondly, you should consider the subject matter of your conference and the topics likely to be discussed. If topics relating to military activities, arms or related matériel, or dual-use goods and technology are likely to be discussed, you should consider whether it is appropriate for individuals or entities from certain countries subject to sanctions should attend or otherwise take part in your conference. Attendees at your conference may risk contravening sanctions if they inadvertently engage in a prohibited activity.

You cannot assume a prospective attendee at your conference does not pose a sanctions risk if an individual is granted a visa to travel to Australia. Liability for a sanctions contravention will not be removed because a prospective attendee was granted a visa to enter Australia. It is recommended that you register your event with the Department of Home Affairs through the International Events Coordination Network (IECN). Registration will enable the IECN to provide information and visa assistance in relation to your event.

Mitigation: Sanctions clauses in registration agreements

Including sanctions cancellation clauses in registration terms and conditions may be a strong mitigation factor in the event of prosecution where an open registration system was in place that limited registration oversight. If an individual or entity presents an unacceptable sanctions risk if they were to register, you could rely on a sanctions clause to withdraw their registration or invitation and deny attendance.

Mitigation: Seek independent legal advice relating to sanctions

Ultimately, it is the responsibility of the regulated community to ensure their compliance with Australian sanctions laws. Seeking independent legal advice can assist in better understanding your obligations and practices you can employ to reduce or completely remove sanctions risks during your conference.

Strict liability

Sanctions offences are strict liability offences for bodies corporate, meaning that it is not necessary to prove any fault element (intent, knowledge, recklessness or negligence). However, bodies corporate who can prove that they undertook reasonable precautions and exercised due diligence to avoid contravening sanctions laws have a defence.

A diagram is provided below at Annex 1 demonstrating the risk of sanctioned services and targeted financial sanctions, including some risk mitigation decision-making that you can consider. Sanctions law is complex, and the diagram should not be considered as a tool to completely relieve sanctions risk.

Sanctions permits

A sanctions permit is an authorisation from the Minister for Foreign Affairs (or the Minister's delegate) to undertake an activity that would otherwise be prohibited by an Australian sanctions law. A sanctions permit should not be the first option for conference organisers unless they have undertaken thorough due diligence and explored all other reasonable avenues for managing potential sanctions risks.

It is important for organisers to prioritise proactive risk management strategies, such as implementing robust compliance protocols, including sanctions clauses in registration agreements, and seeking independent legal advice to fully understand their legal obligations and risk mitigation practices. Only after these measures have been properly considered and applied, and where there remains a clear and specific likelihood of a sanctions contravention that cannot be effectively managed through ordinary precautions and due diligence, organisers should contemplate applying for a sanctions permit. This approach ensures compliance with Australian sanctions laws and demonstrates a commitment to responsible and lawful conference management in the national interest.

The Minister may grant permits in relation to both UNSC and autonomous sanctions frameworks. For some countries, both UNSC and autonomous sanctions apply. More detailed information on Australia's sanctions frameworks, including the specific criteria for granting permits under each framework, can be found on the DFAT website.

The criteria for sanctions permits under UNSC sanctions frameworks vary, as do the range of activities that the Minister can authorise. These activities tend to be more limited than those which can be authorised under autonomous sanctions frameworks. Additionally, some of the UNSC sanctions frameworks require the Minister to notify or receive the approval of the UNSC before granting a sanctions permit.

What is the 'national interest' test?

All permits issued under Australia's autonomous sanctions frameworks must meet the same criteria, in particular that the Minister must not grant the permit unless the Minister is satisfied that granting the permit is in the 'national interest'.

This generally requires the Minister to be satisfied that the grant of a permit is beneficial, or advantageous, to the national interest. It requires a consideration of whether something is advantageous to the nation as a whole, as opposed to only a particular company, group or section within the nation, or to a particular region or locality.

Other considerations

You should also consider whether other Australian laws may apply to your conference and its attendees, including the Defence Trade Controls Act 2012, administered by Defence Export Controls, as well as remaining conscious of the risk posed to foreign attendees by the sanctions laws of their home-countries.

Further information and resources

While this guidance note provides a framework for understanding key sanctions risks and compliance requirements, it is essential to remember that it does not cover every possible scenario. Sanctions compliance is an ongoing obligation rather than a one-time assessment. Sanctions measures and associated risks are constantly evolving, requiring regulated entities to continuously monitor and reassess their compliance strategies. Australian regulated entities are encouraged to seek independent legal advice tailored to their specific situations and ensure thorough due diligence in all activities.

Further information is available on the Department's website and in ASO guidance notes on specific sanctions topics. If you have any questions, you can make an enquiry through Pax .

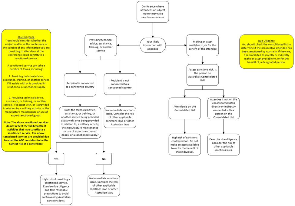
Annex 1

Text version under image

Text version of annex 1

The diagram is a flowchart showing how conference organisers and attendees should assess Australian sanctions risks.

It begins with a conference where the attendees or subject matter may raise sanctions concerns, leading to a central step titled ‘Your likely interaction with attendees.’ From there, the flowchart splits into two assessment paths.

The first path considers whether the conference involves providing technical advice, assistance, training, or another service. If so, it asks whether the recipient is connected to a sanctioned country. Where there is a connection, the diagram then asks whether the service relates to military activity, the manufacture, maintenance or use of export sanctioned goods, or a sanctioned supply. If it does, the diagram indicates a high risk of providing a sanctioned service and advises exercising due diligence and taking reasonable precautions. If not, it notes no immediate sanctions issue but advises considering other applicable sanctions or Australian laws. Where the recipient is not connected to a sanctioned country, the diagram similarly indicates no immediate sanctions issue, while still advising consideration of other applicable laws.

A highlighted note explains that sanctioned services can be provided indirectly, including through third parties, and that due diligence is required to assess how assistance may ultimately benefit a sanctioned country or activity.

The second path considers whether the conference involves making an asset available to, or for the benefit of, an attendee. This leads to a check of Australia’s Consolidated List. If the attendee is listed, the diagram indicates a high risk of a sanctions contravention, as it is prohibited to make assets available to, or for the benefit of, a designated person. If the attendee is not listed but is connected to a sanctioned country, the diagram advises exercising due diligence and considering the risk of other applicable sanctions laws.

A highlighted note reinforces that checking the Consolidated List is a key due diligence step and that it is prohibited to directly or indirectly make assets available to designated persons.

Back to top